近日,“一包如意走丝路”文旅IP(创新如意奖)征集大赛评审委员会预备会议在乐动平台app官网_乐动(中国)集团召开。乐动平台app官网_乐动(中国)党委委员、副总经理杨焱,兰州文理学院文创乡创学院院长、教授,甘肃旅游智库秘书处秘书长高亚芳,甘肃智慧文旅有限公司总经理、大赛组委会执行主任耿东华,乐动平台app官网_乐动(中国)科教创新联盟秘书处副秘书长、大赛顾问徐英,甘肃省文学艺术届联合会副主席汪小平,兰州城市学院美术院长左义林,兰州工业学院艺术设计学院院长马牧群出席会议。

会议由兰州文理学院文创乡创学院院长、教授,甘肃旅游智库秘书处秘书长高亚芳主持,会议对“一包如意走丝路”文旅IP征集大赛评审名单进行了初步确认,就大赛四个类别奖项的评审标准制定问题展开了热烈讨论并形成一致意见。
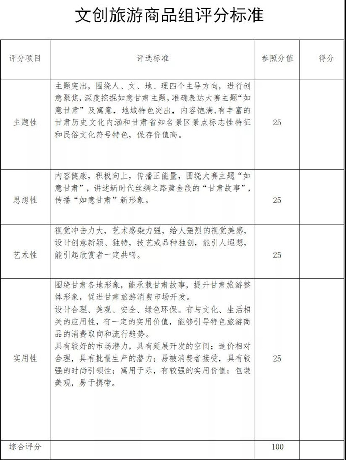
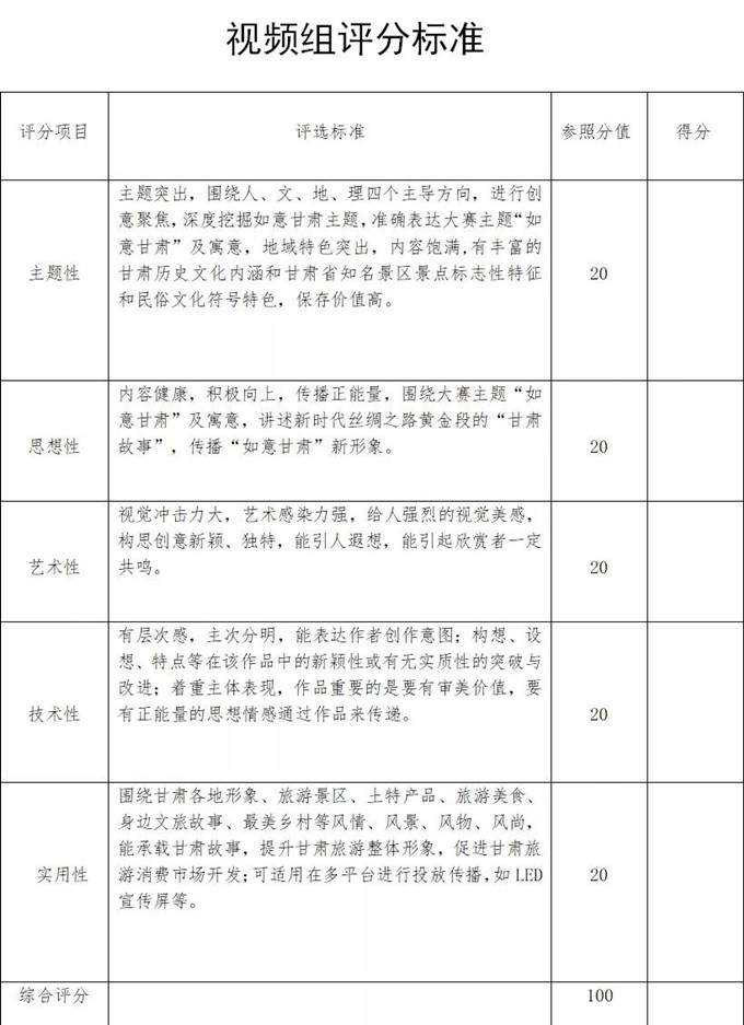
“一包如意走丝路”文旅IP征集大赛组委会参照与会专家的观点和建议对大赛奖项评审标准进行了补充和调整,现公布如下:







您现在的位置:
甘公网安备 62010202003282号